简体
繁体
导航
首页
首页
资讯中心
政府信息公开
政务服务
互动交流
深化医改
直属单位
专题专栏
当前位置:
首页
>
深化医改
>
政策法规
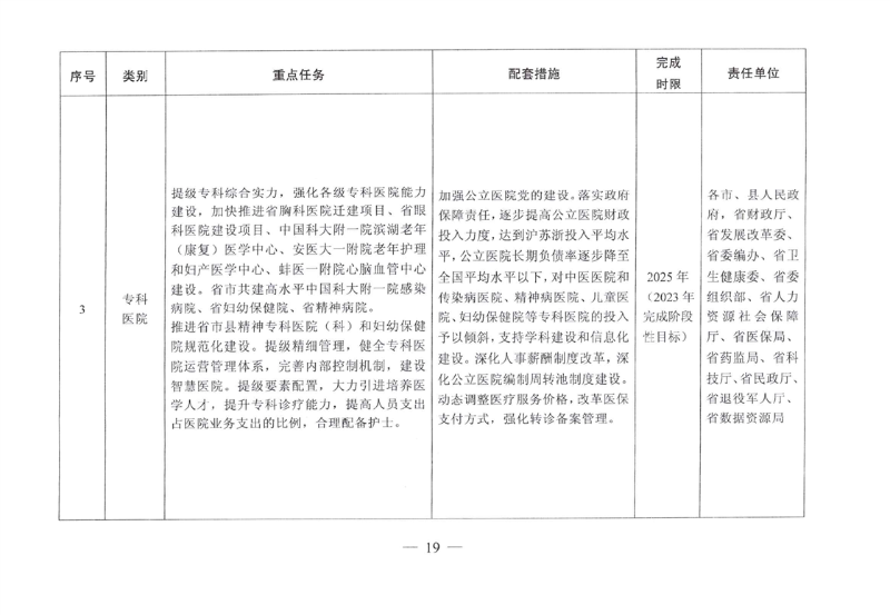
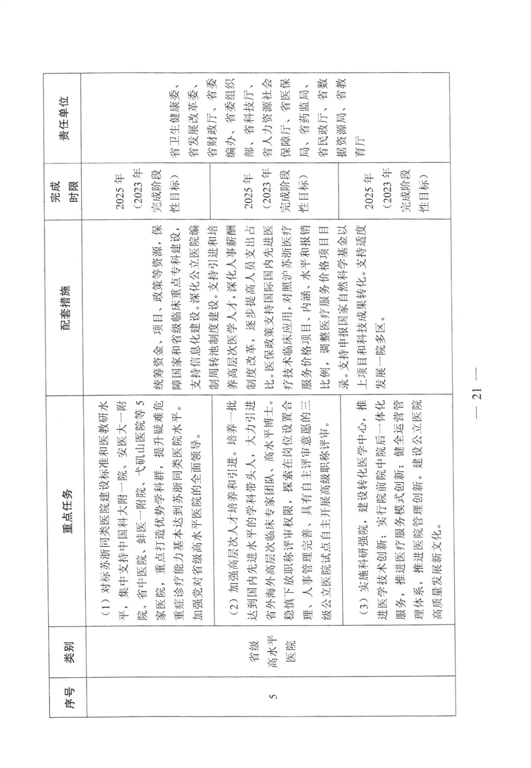
安徽省人民政府办公厅关于印发安徽省推动公立医院高质量发展实施方案的通知
发布日期:2022-05-30 11:52
信息来源:市卫生健康委
作者:医政科
阅读次数:
【字体:
大
中
小
】
我要纠错
收藏
扫一扫在手机打开当前页
打印本页
关闭窗口